作者:蓬岸 Dr.Quest
知乎文章编号:20226055927
创建于:2025-01-25 12:42:34
修改于:2025-01-25 3:07:50
本文由中国美术学院网络社会研究所第九届网络社会年会“复音的全球南方:技术交流的空间”中所作的演讲整理而成,原稿为英文,力求向海外听众介绍“垃圾佬”这一科技文化现象的源流。首发于:第九届网络社会年会|周蓬岸:垃圾佬——以再利用作为平价电子产品的来源
今天我将谈论一些与中国电子社区相关的话题,特别是关于“垃圾佬”(可译为“Tech Scavengers”,科技拾荒者)的内容。他们通过回收被丢弃的电子废物产品来构建可用的计算机,就像这台计算机一样。

我研究的起点是关于中国如何拥有庞大的工程师人才库的。根据官方统计数据,中国有54.1万名集成电路工程师[1]和超过800万名软件专业人员[2]。所以这是一个非常庞大的人才库。我们可以找到一些显而易见的原因,比如大学扩招和互联网普及等等。
但我想问,这些就全部了吗?难道没有一些更为草根、更为基进的原因,来解释中国为什么有这么多工程师?我个人认为,不止有上述显而易见的原因。我也是电子爱好者中的一员,从我的个人经验来看,中国如此庞大的工程师群体形成的原因是多层次的。
当我们谈到中国乃至更广泛的亚洲电子市场时,我们往往会认为它看起来是类似于这张照片的情景,但其实这只是冰山一角。

有一个庞大的、隐形的在线市场,专门处理电子废物,就像这个网页(石坚高端网,s0.cn)所展示的那样。这个截图是互联网档案馆2005年的存档,列出了很多电子产品,它们通常是从进口到中国的废旧电子产品中分拣出来的。转售商把这些货物都列在网站上出售。如果像我这样的爱好者想要购买,就需要和卖家联系并在线购买。

接下来,简单介绍一下“垃圾佬”这一现象。它分为三个阶段:
第一阶段是从1990年代到2018年。主要是“洋垃圾”,也就是进口发达国家丢弃的计算机和电子产品。为什么在2018年停止了?是因为政府对废旧电子产品颁布了严格的进口禁令[3]。即使现在仍有少量废旧电子产品进口,但已经不是市场的主流。
第二阶段是“土垃圾”,即国内的废旧电子产品。这些计算机和电子零件通常是本地企业和政府机构使用并报废的。
第三阶段是“再制造”,即通过重新设计,利用从进口或国内废旧电子产品中提取的零部件制造新的产品。
让我先谈一下第一阶段的进口废旧电子产品,也就是“洋垃圾”。它们往往是在发达国家常见的“计划性报废”中丢弃的。比如,当我在加拿大生活时,政府机构使用的电脑或服务器通常有大约五年的使用寿命。五年后,即使这些设备仍然可用,它们也会被报废,送去回收或转卖到其他地方。
然而,大部分报废的设备是可以继续使用或被修复的。因此,一些设备进口到中国后被再次售卖。这些洋垃圾相对于常规电子市场而言非常不同,它们的定价结构非常奇特。

比如这款Toshiba Libretto 50ct,在它还在主流市场也就是一手市场上销售时,价格超过8000元人民币[4],折合大概40000泰铢。但仅仅过了4年,当它进入“洋垃圾”市场时常见的型号是 Libretto 50m,实际上是增加了触摸屏功能的Libretto 50ct,价格降到了大约950元人民币[5],大约是原价的1/6到1/7,非常便宜。
洋垃圾中的可回收废旧电子产品分为四个主要类别。第一类是笔记本电脑和台式电脑硬件,其中有前面提到的Toshiba Libretto之类的PC笔记本,也涵盖各类台式电脑。第二类是手持设备,如PDA和智能手机。第三类是网络设备,最后一类是配件和外设。
让我们来看看第一类,PC笔记本和台式电脑硬件。这是“洋垃圾”中最大的一类,主要有三种细分类型:第一类是西方品牌的商务笔记本电脑,如ThinkPad、戴尔、康柏、惠普等,尤其是ThinkPad,它在二手市场非常流行。还有一个非常大的叫51NB(意为“我要notebook”)的在线论坛,也就是专门网或者叫ThinkPad专门网。第二类是日本品牌,主要是一些超小型笔记本,比如富士通(Fujitsu)和NEC等。第三类是小型机箱台式机,也主要是日本品牌,我认为中国和日本的居住环境有一些相似之处,比如许多人住在多层公寓里,而没有独立的住房。

这张照片是我个人生活经验的一部分,是我本人在2006年拍摄的,那时我还是大二的学生,手头有很多这些东西,大多是日本品牌的。比如IBM的NetVista M41,它是日本特供的小型机箱台式机,还有富士通的FMV,它是日本的超小型笔记本电脑,还有Sony的Clie PDA。这些设备都是日本特供产品,但它们也都通过平行进口进入到中国,在当时,这种情况非常普遍。
另一个细分市场是移动设备,就像刚才看到的Clie PDA。这个细分市场里的主要商品是PDA和手机,通常被称为“千元PDA”(1K PDA),即价格在1000元人民币左右,大约5000泰铢。这是2004年在深圳的一家叫“飞力”(szpda.com)的转售商网站。

实际上,即使千元PDA大多数都是基于Palm OS的PDA,Palm正式的零售价也从未下探到1000元区间(大多数Palm机型的官方售价要贵得多)。后来,“千元机”的价格范围扩展到1000至2000元人民币,这一概念至今仍然存在,像小米的红米手机,和另外一些中国品牌的智能手机也沿用了这一价格定位。

手机市场也有类似的现象。最重要的型号是西门子SL45,也就是西门子6688,这是一款功能手机。最初,它们的卖点是支持MP3播放。但买这些手机的人并不常用它做MP3播放器,而是为了定制固件和应用软件的功能,就像这个例子一样。你可以将短视频传输到手机里,或者用它来玩Java游戏。
这些做法和今天的智能手机非常相似,尤其是在定制固件和社区文化方面。他们有自己的术语,叫“刷机党”(可译为“flashing crowd”)。刷机党的传统一直延续到了2010年代。现在,中国仍有很多人在开发Android定制ROM。
如今,中国几乎所有手机品牌都有自己的ROM品牌,例如小米有MIUI,华为有EMUI,类似的品牌也很多。几乎没有人使用谷歌官方的Android系统,这也是“刷机党”文化留下的遗产。

另一个“刷机党”文化的起源是一种售价通常为300元人民币上下的掌上电脑,叫做CASIO MC-21或Toricomail。它原本是作为手机配件出售的,用来通过GPRS或日本的PHS(即“小灵通”)网络发送电子邮件。但在中国市场上,它被高度定制化,用户可以使用自动运行MMC卡进行定制并运行自定义的软件组合,因此形成了“刷机党”的另一个起源。

还有一个“洋垃圾”的例子是外国的废旧手机,比如黑莓(Blackberry)。黑莓在中国的正式售价非常昂贵。至少需要每月支付¥300来购买中国移动的手机套餐,还需要支付¥2800来购买手机,这样才能在中国使用正式发布的黑莓手机。
实际上,大多数中国的黑莓用户并不是以这种方式购买黑莓手机的。他们购买的是一些翻修的废旧手机。像这款(黑莓8700)的价格大约在一千元人民币上下,而这款(黑莓8110)大约是1500元人民币,都很便宜,通常只有原价的一半,甚至更低[6]。大多数中国黑莓用户都是以这种方式购买手机的。

“洋垃圾”手机的另一个代表是HTC Apache,也叫做UT斯达康XV6700或PPC 6700,它是在2006年发布的。实际上,它并没有在中国正式发布,大部分都在美国销售。当这些手机作为“洋垃圾”进入中国时,它们被改装并添加SIM卡或UIM卡的功能,从而能够在中国的CDMA2000网络中使用。
根据不同的成色,(HTC Apache)售价大致在¥1000到¥2000之间[7],因此它是一款“千元机”。它最重要的卖点就是内置了Wi-Fi。在那个时候,中国市场上几乎所有通过正规渠道销售的手机都没有Wi-Fi功能,为什么会这样?
因为政策原因,中国政府当时在推广自己的Wi-Fi加密标准WAPI,类似于3G网络的TD-SCDMA标准。所以,所有Wi-Fi设备在中国市场的推出都被推迟了。直到2005年,“主流”的WLAN市场才开始兴起,但只是局限于电脑产品。
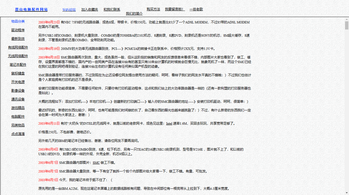
直到2010年,中国市场上几乎没有手机支持Wi-Fi功能。即使是中国联通正式发布的iPhone 3GS也砍掉了Wi-Fi模块。因为WAPI标准的原因,Wi-Fi的普及和者相关技术的引入都被推迟了。不过正如你可能猜到的,中国有(无线网络设备的)地下市场,其中一些最大的商家包括“恩山”(wifi.com.cn,淘宝最早的第94号商家)和“德赛”(dsfree.com)。

这是当时中国政府与海外工业界之间围绕WAPI展开谈判的新闻报道[8]。

这就是“洋垃圾”市场的另一个部分:无线网络。这是恩山无线的网站,它与我之前提到的第一个网站很相似,基本上就是一个博客,列出了他们刚到货的各种产品。

这些是德赛网络上列出的产品,截图存档于2005年之前。那时,官方市场上还没有无线局域网产品,所有的产品都在像这样的地下市场里。

这个地下无线市场的一个重要贡献就是开源无线技术,比如DD-WRT和OpenWrt路由器固件在中国的普及。最重要的早期贡献者包括了Etoto2000和binbinbin,他们发布了一些图文教程[9],教人们如何在各种路由器上安装和使用DD-WRT。之后,围绕DD-WRT和OpenWrt这类开源无线固件出现了很多相关产品。
下一个市场是外设,几乎你能想到的任何东西都能在这里找到。其标志性产品通常是价格偏高的苹果周边产品,比如火线(Firewire)硬盘盒。其中一个最大的卖家是青州小熊(http://qzxx.com)。

如果将官方市场和地下市场进行对比的话,2005年,如果你想为苹果电脑买一个火线硬盘盒。线下市场的价格大约是420元人民币。但如果你从青州小熊买,价格是原价的1/3,大约145元到160元人民币,具体价格取决于你选择的型号。

2010年后,“洋垃圾”市场开始衰落。为什么?因为爱好者开始被聘为专业开发人员、技术销售或技术支持人员。
在一些论坛上,比如说Hi-PDA,就有关于PDA爱好者的招聘广告。如果你非常熟悉移动操作系统,比如Windows CE或Android,你就有机会在这里找到工作。

这个截图来自恩山无线论坛。类似的,如果你非常熟悉DD-WRT或OpenWrt之类的技术,你也可能会被聘用。

另一个原因是国内厂商开始生产面向爱好者的产品,与“洋垃圾”市场竞争。例如,2008年发布的磊科(Netcore)NW618,它官方支持DD-WRT,而且非常适合刷机。后来,小米也因为发布了自己的定制ROM——MIUI,成为了手机刷机爱好者的热门选择。此外,上网本(netbook)也成为了迷你笔记本经济实惠的选择。实际上,政府的监管远没有许多人想象的那么严格。

这是磊科NW618路由器的报道[10],正如标题所述,由于可以“第三方固件随便刷”,让它能够“持续火卖”。

这是魅族的在线论坛,你可以直接与魅族公司的硬件和软件开发人员交流。
之后,“洋垃圾”市场开始下滑,而国内的废旧电子产品“土垃圾”开始崛起。图中这些AMD Opteron本来是服务器级别的硬件。但它们变得很便宜,并适合用来组装台式电脑。同时,“土垃圾”的崛起与一些IT投资泡沫有关,比如物联网(IoT)、虚拟现实(VR)或加密货币。当泡沫破裂时,许多非常便宜的硬件就进入了市场。

在中国,讨论“土垃圾”最重要的在线社区,是图拉丁吧。它是百度贴吧的一部分(类似中国版的Reddit),大约在2000年代中后期开始兴起。但为什么这么晚呢?毕竟Tualatin是2001到2002年发布的最后一款Pentium III处理器(在图拉丁吧活跃时这款处理器已过时多年)。

这是因为在2000年代中期,像图上这款“洋垃圾”Pentium III富士通小型台式机和类似的机型被广泛用作下载机(TorrentBox)在BT等下载网络上挂机。与此同时,它们被用做软路由之类的用途。

这是2007年一篇关于出售这种小主机的帖子[11],价格大约在700元左右,不算太贵。

之后,最重要的转变是转向本地数据中心退役的服务器级硬件,特别是将服务器级CPU改装到桌面级主板上。就像图中的这个转换贴也叫“护舒宝”。如果你把这个转换贴贴在CPU上,就可以将服务器级的CPU移植到桌面级的主板上。

为什么图拉丁吧会变得如此有名?因为其中产生了很多迷因!大多数迷因演绎自《大耳朵图图》,一部2004年至2010年间非常流行的中国动画片。为什么他们选择图图?是因为“图拉丁”、“图吧”和“图图”之间的谐音。这些电脑发烧友之间产生的迷因有时激怒真正的动画迷,并产生类似“搞电脑的滚啊”这样反击的迷因。显现出动画迷和硬件爱好者之间的博弈。
另一个在图拉丁吧以及其他硬件爱好者社区中非常流行的概念是“矿渣”( 可译为“mining scraps”),即加密货币挖矿产生的废弃硬件。
从2014年开始,用于加密货币挖矿的GPU就被称为“矿渣”, 因为它们曾经用于挖矿所以价格非常便宜。不同年份都会有不同型号的矿渣出现。最新的矿渣几乎涵盖了所有NVIDIA RTX 20xx/30xx系列的显卡。这个社区与 “洋垃圾”PC硬件社区联系密切。

在2016~2018年左右,还有“另外一堆”矿渣,这段时期中国有很多关于“共享经济”(Sharing economy)的投资炒作,主要是PCDN边缘设备和类似IPFS系统的矿机。技术上来说,这些设备的硬件结构很像无线路由器。涉及到的品牌有很多,比如斐讯、玩客云 、暴风播酷云、章鱼星球、极路由等。当这些设备变成矿渣时,价格大约在¥100-200之间,非常便宜。大多数设备基于DD-WRT/OpenWrt/ARM架构,因此可以较容易地将定制Linux固件刷入这些设备。它们的性能相当不错,许多设备使用的是四核或双核CPU,其实是颇为强大的ARM嵌入式设备。这一社区与无线设备社区的联系非常紧密,恩山无线也是讨论这些矿渣的最大论坛。

另外,VR(虚拟现实)泡沫也产生了一些“土垃圾”。比如像睿悦Nibiru这样的VR头显,价格大约在88元到140元之间,非常便宜。但是硬件配置却相当不错,包含了四核ARM CPU、2GB内存和16GB存储空间,同时还配有头显和高清显示屏。有时你还可以得到动作追踪器之类的配件。
还有一个社区,他们重新制造设备。不仅仅是翻新、也不仅仅是修复,甚至不仅仅是改装。他们制造的是市场上不存在的新设备。

“Palm T300”是中国厂商重新制造产品的最早例子之一。当时,Handspring Treo 300 是一款智能手机,作为“洋垃圾”进口到中国。可惜它不能像HTC Apache 那样被改装,因为它的蜂窝模块没有支持SIM卡或UIM卡的潜力。那么中国制造商是怎么做的呢?他们直接拆除了蜂窝模块,重新设计了外壳。就像图中灰色是原版的设备,蓝色是重新设计的版本。然后,他们将主板、显示屏和键盘放进新的设计外壳里,并将其作为没有无线功能的PDA出售,价格非常便宜,2008年仅售¥95元[12]。

这里还有一些更贵一些、但更高度定制的例子,比如ThinkPad改装主板,来自我刚刚提到的在线论坛“专门网”(51nb,http://ibmnb.com)社区。T50是基于ThinkPad T4x改装的,X62是基于ThinkPad X60改装的。通常,这些改装的目的是将原有的CPU和主板从大约8到10年前的硬件升级为新硬件,提供新的CPU和主板新芯片组的功能。

还有另一个例子,一些厂商设计主板时,并非是基于硬件爱好者社区中已有的设计,而是在社区之前就设计了他们自己的改版主板。例如 LGA771 Xeon主板出现在市场上的时间就早于图拉丁吧社区中对类似改装的讨论。早在2012年,一些G41芯片组的桌面级主板就已经支持服务器CPU。
三年后,这类定制主板开始出现代表性的品牌,比如说华南金牌主板就大量出口到其他国家。他们获得成功的产品之一是2016年推出的X79主板。是什么让这款产品走向成功呢?因为他们提供了三年的保修期。即使当时质量还不稳定,但更长的保修期加上社区的支持,还是使他们的产品取得了认可。这款主板支持4~5年前的服务器级处理器,由于是退役的旧款服务器CPU,它们的售价变得很便宜,所以被用来组装台式电脑。

华南金牌甚至为台式机用户提供了双处理器选项,比如有款主板虽然被称为“X79 Dual CPU”,但实际上它使用的服务器级芯片组(Intel C600/C610等)是从废旧的电子设备中拆卸出来的。

此外,矿渣显卡也被赋予了新的用途。比如制造商对原本用于挖矿的(RX580)显卡进行了改造,重新设计生产了一款16GB显存的显卡,适用于一些AI应用。这类显卡也有自己的品牌,比如卡诺基、发行者等等。

还有一款最新的产品是热门的复古计算机Book 8088。它的大多数芯片都是回收的,比如CPU是来自回收渠道的,与Intel 8088同级别的NEC V20;图形芯片是回收的CL-GD5420系列;声音芯片是回收的(YMF262),存储也是回收的(工业级CF卡),但主板和机器本身是全新设计的。所以它是一个由许多回收部件组成的新设备。

我的演讲差不多就到这里。这个研究仍处于初期阶段,所以这还不是完整的图景,但粗略总结了社区之间是如何相互联系的。例如,PC台式电脑社区与图拉丁吧相关联,并且与华南金牌/卡诺基等制造商相联系;商务笔记本社区与51NB和ThinkPad改装主板相关联;迷你笔记本社区与Book 8088相关;手机社区则形成了刷机党、并且也孵化了国产ROM社群;无线网络社区与OpenWrt/DD-WRT社区紧密相连,同时也和很多嵌入式Linux设备的开发有关。
Q1:蓬岸,感谢你的精彩演讲。听完这个演讲后,我再也不会购买新电脑了。我觉得我可以在这些网站上找到我需要的一切,这太棒了。我有一个问题,就是我认为你的演讲非常漂亮地展示了各种设备以及它们被重新利用和再利用的不同方式,真的很了不起。我想问一下,你能否稍微多说一点,这些做这些事情的人到底是谁?
我理解这些网站,理解这些不同的社区。闪存社区可能与其他社区稍有不同,但它们以某种方式联系在一起。但最接近这种文化氛围的可能是 ear-tu-tu(注:指演讲中提到“大耳朵图图”的表情包),对吧?我们通过那个视频或者那个 迷因看到了,它并不是关于技术本身的,而是从这些技术中衍生出的某些东西。
所以我想知道,当你看到这些做再利用的不同小社区时,它们之间有哪些文化上的共性,或者更广泛地说,它们都是城市人吗?农村人呢?都是男性吗?是女性吗?年轻吗?有教育吗?富有还是贫穷?你对这些背后的人群有什么了解吗?
A1:实际上,很难总结这些再利用人群的文化背景。其实,他们购买这些设备的原因有几个。有些人就是像我拍的那张照片一样。他们是学生,手头没多少钱,所以他们只是想买便宜点的东西。还有一些人,他们是制造商,或者是回收商,想通过这个方式获取更多的利润。所以其实,与硅谷的那些自称是嬉皮士之类的人不同,中国的科技社区更多的、在某种程度上,我觉得他们更实际,或者说,他们更关注赚钱,类似这样的东西。他们只关心这些东西是否能帮助他们节省成本,增加利润,类似这样的动机。
Q2:非常感谢,精彩的演讲和很棒的图片。是的,我想在Tom的问题上再补充一点。有些回收业务可能非常有毒,而且是很难做的生意,特别是在肮脏和健康危害方面。比如在香港,很多电子废物回收场,那里有来自当地社区的贫困人群在工作,但也有一些避难者,他们不被允许在香港工作,但他们会在这些场地上工作,拆解这些设备。这个工作很危险,他们经常受伤。我知道在2000年代初的广东,一些废物回收场的健康条件也非常差。
所以我想问一下,除了钱以外,你是否遇到过这些从事这项行业的人所面临的其他困难?
A2:是的,实际上,在很多方面,回收业务确实是非常有毒或者是污染严重的。但在我看来,问题不仅仅是回收业务本身造成的。实际上,根本原因我认为是IT投资的热潮。比如说,制造商为数据中心生产了过多的服务器,为加密货币挖矿生产了过多的GPU,这些才是这个问题的根源。实际上,在我看来,回收业务在很多情况下其实是减少污染的,因为它是将旧设备重新利用,而不是拆解。
而在拆解时,确实会产生污染。我知道这一点,但我认为,在很多情况下,当我们说某些东西是非常有毒的污染时,我们考虑的往往是这些硬件最初是由全球北方的公司出售的,尤其是像脸书、微软这些大公司,它们的大数据中心产生了大量的废旧硬件。
也包括苹果公司,他们宣称自己是一家环境友善的公司,但制造的硬件却无法升级,缩短了硬件的使用寿命,制造了计划性报废的现象。
这就是我的想法。
Q3:感谢蓬岸的精彩演讲。我有一个问题,虽然你已经稍微回答了一些。我想知道这个社区是否与中国的大公司和电子公司有联系。因为我假设他们可能是电子爱好者,所以从逻辑上来说,他们应该会在那些大公司找到工作,对吧?你认识其中的一些人吗?或者他们曾经在大公司工作,或者现在在大公司工作吗?因为你提到他们对电子产品有一种矛盾的理解。
A3:你是指一些具体的人在大公司工作时,还是指整个社区?
Q3:可能是某个人,或者是某个社区?
A3:其实我不太确定。就我个人而言,我知道一些人,比如说,我认识的最著名的人之一是“Wells”,这是他的网名,在Bilibili上的昵称。他是Bilibili的up主和YouTuber,(在他发布的内容中)做很多修复工作复古计算机相关的事情。他会重建或者修理一些80年代、90年代的老电脑。但他也是联想公司的员工。
实际上,由于我在2009到2019年间一直在加拿大工作,所以我离开这个社区已经好几年了。我离开中国已经10年多了,因此我和那些同时在大公司工作或者从事这些爱好的人之间的个人联系不多了。
Q4:你好,非常感谢。我想我的问题与关于社会组织部分的一些问题有关,但我很想了解一下供应链,尤其是外国电子废物的供应链。如果你能多讲讲电子废物是如何到达供应链的,并且如何被处理的,那会非常有帮助,能不能再多谈谈这个供应链的过程?
A4:实际上,就我个人的经验来说,像有些电脑,因为我曾在加拿大生活,所以我可以告诉你加拿大的情况。一些电脑在加拿大的公司退役后,很多会送到一个叫做电子回收协会(ERA)的地方,或者会送到拍卖行。拍卖行会把这些退役的电脑、笔记本电脑整批拍卖。
是的,有很多经销商,其中一些是中国人,有些来自东南亚,也有些来自非洲,他们会参加拍卖,或者去所谓的“政府盈余销售”现场,那里会有退役电脑的拍卖。他们会拍卖整批的退役电脑。拍卖后,这些电脑会被送到仓库。我在加拿大温哥华有一个朋友,他经营一个仓库,销售这些退役电脑。他们的二手电脑也会在eBay上卖给北美的客户。他们不是大公司,只有三四个员工,负责测试、修理电脑并转售。有时他们还会做批发业务。在中文里,这个过程叫做“统货”,也就是把一大批电脑卖到中国。
他们曾经把这些电脑卖到中国,但最近他们告诉我,他们现在会把这些电脑运输到马来西亚,或者全球南方的其他一些地方,但我不确定具体的运输细节。
这些货物到达中国后,在中国的社区里有一个术语来描述这个过程,叫做“大船靠岸”。这些电脑抵达中国后,会进入一个叫做“货场”的设施,就是存放货物的地方,类似仓库。那里会开箱,退役电脑就会被送到那里,线上经销商会去那里拍照。比如,他们会把PDA放在这边,把笔记本电脑放在那边,然后拍照并上传到网站。
接下来,大部分交易都发生在淘宝上。当买家像我一样联系卖家时,通常是在淘宝或者在线论坛上挑选商品,然后在QQ群等即时消息软件里买家和卖家联系购买。
然后,我说“我买这个笔记本”,卖家就会把笔记本包装好,通过中国的物流公司发货,比如顺丰或者申通。顺丰是中国最大的快递公司之一,类似于美国的UPS。卖家通过顺丰把笔记本送到买家手中,买家收到后会开箱检查,看看电脑是否能正常工作,然后进行一些硬件升级或修改。之后,我会写一篇评测文章,重新发布到在线社区。这就是整个供应链的运作过程。
[1]《中国集成电路产业人才发展报告(2020-2021年版)》
[3] 即《禁止洋垃圾入境推进固体废物进口管理制度改革实施方案》
[4] 价格来自《世界计算机周刊》1998年第21期
[5] 圣宁二手专卖网(http://pc-pda.com),2003年3月报价
[6] 价格来自小猪拱豆黑莓店(shop34211215.taobao.com),2008年12月报价
[7] 价格来自 UT斯达康XV6700试用:C网PDA手机性价比王者 xv6700 手机评测 中国手机在线
[9] 看图一步一步刷DD-WRT-DD-WRT专版-恩山无线论坛 , 2006年7月
[10] 泡泡网无线频道 第三方固件随便刷 磊科NW618持续火卖 ,2008年7月
[11] 软路由论坛:原装富士通小主机,图拉丁1.3G/256M/30G 650元
[12] 价格参考互联网档案馆存档 https://web.archive.org/web/20080504220704/http://auction1.taobao.com/auction/item_detail-0db2-732ba3f79529c7d89ad570a80d68c88b.jhtml